PfA-Update: Was Unternehmen jetzt bei der Abwärmemeldung gemäß §17 EnEfG beachten müssen
Mit dem neuen BAFA-Merkblatt zur Plattform für Abwärme (PfA) vom 22.09.2025 wurden einige Aspekte der Abwärmemeldung gemäß §17 des Energieeffizienzgesetzes (EnEfG) konkretisiert. Unternehmen mit einem Gesamtendenergieverbrauch über 2,5 GWh sind verpflichtet, jährlich bis zum 31.März ihre Abwärmedaten an die Bundesstelle für Energieeffizienz zu übermitteln– und bei Änderungen unverzüglich zu aktualisieren.
Das Update konkretisiert drei Bereiche:
1. Nicht-Veröffentlichung von Abwärmedaten: Gründe für eine Nichtveröffentlichung müssen nun schriftlich dokumentiert und aktiv über das PfA-Portal eingereicht werden. Die Entscheidung über die Veröffentlichung trifft die Bundesstelle im Einzelfall.
2. Ausfallzeiten von Abwärmepotentialen: Diese dürfen nur berücksichtigt werden, wenn sie gemessen wurden. Bei Schätzungen sind realistische Betriebswerte anzunehmen – insbesondere bei temporären Änderungen wie fehlenden Bauteilen.
3. Plausibilitätsprüfung: Zwar nicht verpflichtend, wird eine dokumentierte Prüfung der Schätzungen und Modellierungen empfohlen, um die Qualität der Daten zu sichern.
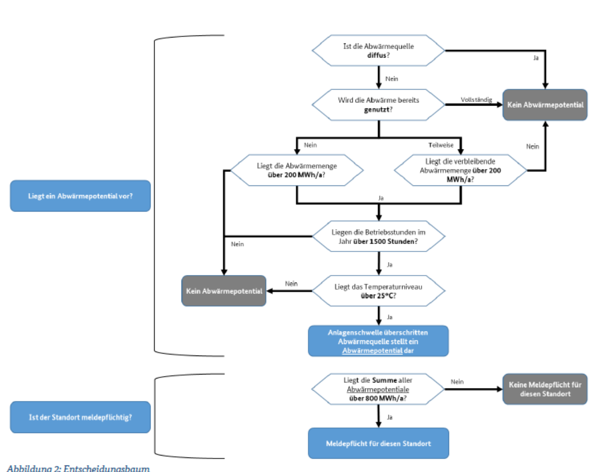
Zusätzlich bietet das Merkblatt zwei hilfreiche Bonus-Features: eine Tabelle zur Ermittlung der Standortschwelle und einen Entscheidungsbaum, der die Meldelogik visuell unterstützt.


Fazit: Die Abwärmemeldung ist kein Hexenwerk – aber Detailtreue spart langfristig Ressourcen und sorgt für saubere Dokumentation. Wer Unterstützung sucht, findet bei Tools wie der Abwärme App von eeaser eine effiziente Lösung.
📩 Fragen zur Umsetzung oder Interesse an einem passenden Tool? Martin Haagen von eeaser steht gerne zur Verfügung.
Das neue Merkblatt für die Plattform für Abwärme finden Sie hier beim BAFA.




